Instance Verification Kit (IVK)
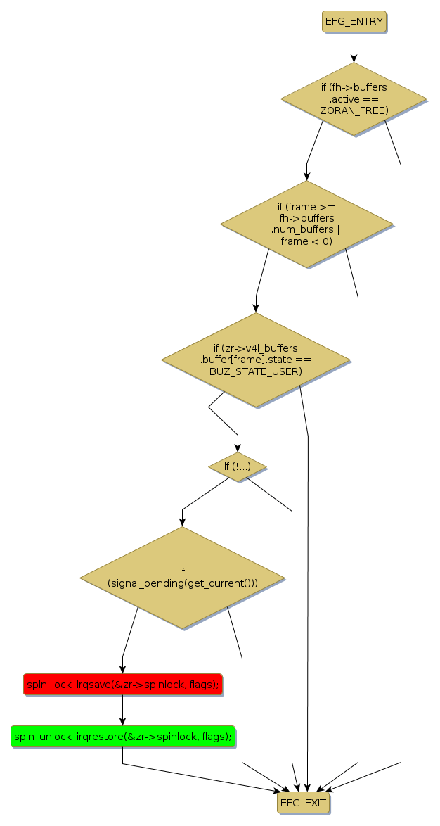
spin lock @ [16970+40+/linux-3.19-rc1/drivers/media/pci/zoran/zoran_driver.c]
Instance Signature: spinlock
|
The Matching Pair Graph:
|
|
Function Name
|
Control Flow Graph (CFG)
|
Events Flow Graph (EFG)
|
Source Correspondence
|
|
v4l_sync
|
|
|
[15706+8+/linux-3.19-rc1/drivers/media/pci/zoran/zoran_driver.c]
|